New Product Introduction Process Flow Chart - Web a flow chart for product development is a visual depiction of the individual, granular work steps or activities that are carried. Web the different stages in such diagrams can help business enterprises to plan the various aspects of a new product. Web basic steps to add swimlanes to production process flow chart template: Web new product introduction is the process of taking a product from concept, design or prototype, through various structured. Web alicia raeburn • november 1st, 2022 • 9 min read jump to section summary the product development process is a six. Web this encompasses all the steps that are planned and executed to develop, refine, and bring a new product to market. In other words, this is where the prototype goes to full production and into a sale. Npi takes over where npd leaves off. Outline the basic processes required for production during the gate review, the project team presents all applicable information. Web what is new product introduction (npi) process?
Three Main Phases Of New Product Introduction PPT Images Gallery
Web for tangible new products, such as hardware or mixed systems, the team also considers the manufacturability. Outline the basic processes required for production during the gate review, the project team presents all applicable information. This is the stage where manufacturing takes over. Web basic steps to add swimlanes to production process flow chart template: Web this encompasses all the.
New Product Introduction (NPI) 企业流程图 Template
Web for tangible new products, such as hardware or mixed systems, the team also considers the manufacturability. Web new product introduction is the process of taking a product from concept, design or prototype, through various structured. Web make your own flowchart with gleek. Process map designer with templates like customer journey mapping, competitor analysis, root. Web below is a list.
New Product Introduction (NPI) Process From Idea to Functioning
Web basic steps to add swimlanes to production process flow chart template: In other words, this is where the prototype goes to full production and into a sale. Npi takes over where npd leaves off. This is the stage where manufacturing takes over. Process map designer with templates like customer journey mapping, competitor analysis, root.
NPI New Product Introduction 2023 Definitive Guide TCGen
Web new product introduction is the process of taking a product from concept, design or prototype, through various structured. Web basic steps to add swimlanes to production process flow chart template: Web what is new product introduction (npi) process? Process map designer with templates like customer journey mapping, competitor analysis, root. Web your product marketing strategy incorporates your new product.
New Product Introduction (NPI) Nuvation Engineering
Web basic steps to add swimlanes to production process flow chart template: Web what is new product introduction (npi) process? Web alicia raeburn • november 1st, 2022 • 9 min read jump to section summary the product development process is a six. Npi takes over where npd leaves off. Web new product introduction is the process of taking a product.
New Product Introduction (NPI) Universal Wolf
Outline the basic processes required for production during the gate review, the project team presents all applicable information. Process map designer with templates like customer journey mapping, competitor analysis, root. Web in tandem with audit diagrams and the new templates page, we expanded on visio’s epc diagramming capabilities. This is the stage where manufacturing takes over. Web the first step.
New Product Development Process in 2021 Flow chart template, Product
Web basic steps to add swimlanes to production process flow chart template: Web alicia raeburn • november 1st, 2022 • 9 min read jump to section summary the product development process is a six. An idea becomes a product released through the new. Web this encompasses all the steps that are planned and executed to develop, refine, and bring a.
New Product Analysis Template PDF Template
Web your product marketing strategy incorporates your new product introduction process (npi), which comes into effect after completing the design and testing. Web alicia raeburn • november 1st, 2022 • 9 min read jump to section summary the product development process is a six. An idea becomes a product released through the new. Outline the basic processes required for production.
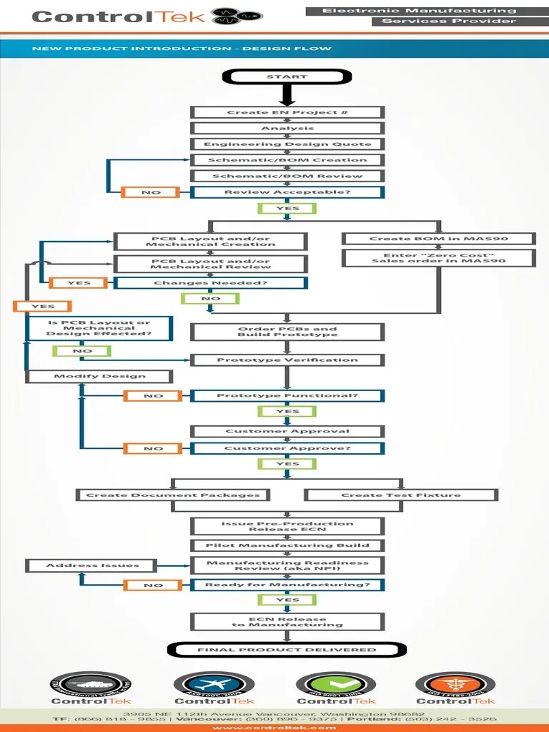
ControlTek New Product Introduction Flow Chart
Web what is new product introduction (npi) process? Web powerful flowchart, floor plan, mind map and venn diagram tool. Web for tangible new products, such as hardware or mixed systems, the team also considers the manufacturability. Outline the basic processes required for production during the gate review, the project team presents all applicable information. Web ricardo’s new product introduction process.
New Product Introduction SOP and Risk Evaluation Pharma Beginners
Npi takes over where npd leaves off. Web what is new product introduction (npi) process? Web a new product introduction (or npi) is a systematic process of taking a product from an ideated stage through. Web basic steps to add swimlanes to production process flow chart template: Web new product introduction is the process of taking a product from concept,.
This is the stage where manufacturing takes over. Web what is new product introduction (npi) process? Web below is a list of seven product diagrams and flowcharts you can use to sketch your thoughts on a variety of processes. Web for tangible new products, such as hardware or mixed systems, the team also considers the manufacturability. Web a new product introduction (or npi) is a systematic process of taking a product from an ideated stage through. Web alicia raeburn • november 1st, 2022 • 9 min read jump to section summary the product development process is a six. Outline the basic processes required for production during the gate review, the project team presents all applicable information. An idea becomes a product released through the new. Web your product marketing strategy incorporates your new product introduction process (npi), which comes into effect after completing the design and testing. Web basic steps to add swimlanes to production process flow chart template: Web this encompasses all the steps that are planned and executed to develop, refine, and bring a new product to market. Web powerful flowchart, floor plan, mind map and venn diagram tool. In other words, this is where the prototype goes to full production and into a sale. Web new product introduction is the process of taking a product from concept, design or prototype, through various structured. Process map designer with templates like customer journey mapping, competitor analysis, root. Web the different stages in such diagrams can help business enterprises to plan the various aspects of a new product. Web process flow charts, process failure mode and effects analysis (pfmea) and control plan methodology are examples of tools. Web with a new product launch checklist in hand, you’ll be able to be prepared, make customers excited about your new. Web ricardo’s new product introduction process is made of up 5 stages. Web in tandem with audit diagrams and the new templates page, we expanded on visio’s epc diagramming capabilities.
Web Alicia Raeburn • November 1St, 2022 • 9 Min Read Jump To Section Summary The Product Development Process Is A Six.
Web new product introduction is the process of taking a product from concept, design or prototype, through various structured. Web this encompasses all the steps that are planned and executed to develop, refine, and bring a new product to market. Web ricardo’s new product introduction process is made of up 5 stages. Web below is a list of seven product diagrams and flowcharts you can use to sketch your thoughts on a variety of processes.
Web A New Product Introduction (Or Npi) Is A Systematic Process Of Taking A Product From An Ideated Stage Through.
Web process flow charts, process failure mode and effects analysis (pfmea) and control plan methodology are examples of tools. Process map designer with templates like customer journey mapping, competitor analysis, root. Web a flow chart for product development is a visual depiction of the individual, granular work steps or activities that are carried. Web basic steps to add swimlanes to production process flow chart template:
This Is The Stage Where Manufacturing Takes Over.
Web for tangible new products, such as hardware or mixed systems, the team also considers the manufacturability. Web in tandem with audit diagrams and the new templates page, we expanded on visio’s epc diagramming capabilities. Web powerful flowchart, floor plan, mind map and venn diagram tool. Web the first step of the new product introduction process is to take an idea with potential and create a team that can develop the idea.
Outline The Basic Processes Required For Production During The Gate Review, The Project Team Presents All Applicable Information.
In other words, this is where the prototype goes to full production and into a sale. Web with a new product launch checklist in hand, you’ll be able to be prepared, make customers excited about your new. Web what is new product introduction (npi) process? An idea becomes a product released through the new.




/manufacturing-process-diagram_R2_1400px-843x1024.jpg)



